Pengertian Router, Fungsi, Jenis dan Cara Kerja Router Lengkap – Router, Perute atau Penghala adalah perangkat keras jaringan komputer yang bisa digunakan untuk menghubungkan beberapa jaringan yang sama atau berbeda. Router merupakan sebuah alat untuk mengirimkan paket data melalui jaringan ataupun internet untuk bisa menuju tujuannya, proses tersebut dinamakan routing.
Fungsi Router
Router berfungsi sebagai penghubung 2 jaringan atau lebih untuk meneruskan data dari satu jaringan ke jaringan lainnya. Router memiliki fungsi utama yaitu untuk membagi atau mendistribusikan IP address, baik secara statis maupun DHCP atau Dynamic Host Configuration Procotol kepada semua komputer yang terhubung ke router tersebut. Dengan adanya IP address unik yang dibagikan router tersebut kepada setiap komputer, memungkinan setiap komputer untuk saling terhubung juga bisa melakukan komunikasi, baik itu pada LAN maupun internet.
Router sangat banyak digunakan dalam jaringan berbasis teknologi protokol TCP/IP, dan router jenis ini disebut juga dengan IP Router. Selain IP Router, ada lagi AppleTalk Router, dan masih ada beberapa jenis router lainnya.
Router dapat digunakan untuk menghubungkan banyak jaringan kecil ke jaringan yang lebih besar, yang disebut dengan internetwork, atau untuk membagi sebuah jaringan besar ke dalam beberapa subnetwork untuk meningkatkan kinerja dan juga mempermudah manajemennya. Router juga kadang digunakan untuk mengoneksikan dua jaringan yang menggunakan media yang berbeda (seperti halnya router wireless yang pada umumnya selain dapat menghubungkan komputer dengan menggunakan radio, juga mendukung penghubungan komputer dengan kabel UTP), atau berbeda arsitektur jaringan, seperti halnya dari Ethernet ke Token Ring.
Router dapat digunakan untuk menghubungkan LAN ke sebuah layanan telekomunikasi seperti halnya telekomunikasi leased line atau Digital Subscriber Line (DSL). Router yang digunakan untuk menghubungkan LAN ke sebuah koneksi leased line seperti T1, atau T3, sering disebut dengan access server. Sementara itu, router yang digunakan untuk menghubungkan jaringan lokal ke sebuah koneksi DSL disebut dengan DSL router. Router-router jenis tersebut umumnya memiliki fungsi firewall untuk melakukan penapisan paket berdasarkan alamat sumber dan alamat tujuan paket tersebut, meski beberapa router tidak memilikinya. Router yang memiliki fitur penapisan paket disebut dengan packet-filtering router. Router umumnya memblokir lalu lintas data yang dipancarkan secara broadcast sehingga bisa mencegah adanya broadcast storm yang mampu memperlambat kinerja jaringan.
Jenis-Jenis Router
Secara umum, router dibagi menjadi dua buah jenis, yakni:
- Static Router (router statis) yaitu sebuah router yang memiliki tabel routing statis yang di setting secara manual oleh para administrator jaringan.
- Dynamic Router (router dinamis) yaitu sebuah router yang memiliki dan membuat tabel routing dinamis, dengan mendengarkan lalu lintas jaringan dan juga dengan saling berhubungan dengan router lainnya.
Cara Kerja Router
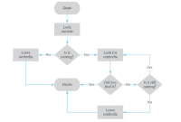
Cara kerja router yaitu dengan cara merutekan paket atau data informasi yang disebut dengan routing. Dengan teknik routing ini, router bisa mengetahui arah rute perjalanan informasi tersebut yang akan dituju, apakah berada pada satu jaringan yang sama atau bukan. Jika informasi yang dituju mengarah kepada jaringan yang berbeda, maka router otomatis akan meneruskannya kepada jaringan tersebut, sebaliknya jika paket yang dituju adalah jaringan yang sama, maka router akan menghalangi paket keluar juga meneruskan paket tersebut dengan routing di jaringan yang sama hingga terkirim ke tujuannya. Itulah ilustrasi cara kerja router.
Demikian artikel yang diberikan tentang Pengertian Router, Fungsi, Jenis dan Cara Kerja Router Lengkap semoga informasi yang diberikan bermanfaat dan dapat menambah ilmu pengetahuan anda.
Originally posted 2023-08-10 18:19:15.





